新鄉市鼎昌機械有限公司
手 機:18637371639
電 話:0373-5115688
傳 真:0373-5115688
郵 箱:xxsdcjx@163.com
地 址:新鄉市新原路孟姜女橋南路西
乘車路線:從火車站乘坐33路到廠門口下車即到
簡述紡織印染廢水處理設備工藝流程

我國是紡織印染大國,如下圖印染在面料著色領域應用廣泛,其中紡織印染廢水具有水量大、有機污染物含量高、堿性大、水質變化大等特點,是公認的難處理的工業廢水之一,所以處理好印染工業廢水是各大印染公司、工廠生存下去必須解決的難題。
印染廢水的水質會隨所采用的纖維種類與加工工藝的不同而異,污染物組分差異非常大。
先來為大家給印染各工序的排水分類:
a、漂白廢水水量大,污染較輕,其中含有少量醋酸、草酸、硫代硫酸鈉和殘余的漂白劑等。
b、絲光廢水含堿量高,NaOH含量為3%——5%,大部分印染廠通過蒸發濃縮回收NaOH,因此絲光廢水通常很少排出,經過工藝多次重復使用,**終排出的廢水仍然呈強堿性,BOD、COD、SS都比較高。
c、染色廢水水量較大,水質會隨所用染料的不同而不同,其中含染料、漿料、助劑和表面活性劑等,通常呈強堿性,色度高,COD相比BOD要高得多,可生化性比較差。
d、印花廢水水量較大,除印花過程的廢水外,還包括印花后的皂洗、水洗廢水,污染物濃度較高,其中含有漿料、染料、助劑等,BOD、COD均較高。
e、整理廢水水量較小,其中含有纖維屑、樹脂、油劑、漿料等。
f、退漿廢水水量較小,但污染物濃度高,其中含有各種漿料、漿料分解物、纖維屑、淀粉堿和各種助劑。廢水呈堿性,pH值為12左右。上漿以淀粉為主的(如棉布)退漿廢水,其COD、BOD值都很高,可生化性較好;上漿以聚乙烯醇(PVA)為主的(如滌棉經紗)退漿廢水,COD高而BOD低,廢水可生化性較差。
g、煮煉廢水水量大,污染物濃度高,其中含有纖維素、果酸、蠟質、油脂、堿、表面活性劑、含氮化合物等,廢水呈強堿性,水溫高,呈褐色。
h、堿減量廢水是滌綸仿真絲堿減量工序產生的,主要含滌綸水解物對苯二甲酸、乙二醇等,其中對苯二甲酸含量高達75%。堿減量廢水不僅pH值高(一般>12),而且有機物濃度高,堿減量工序排放的廢水中CODCr可高達9萬mg/L,高分子有機物及部分染料很難被生物降解,此種廢水屬高濃度難降解有機廢水。
因而印染廢水具有以下幾點:
(1)COD難度高,有機物含量高,可生化性差;
(2)色度高;
(3)成分復雜,酸堿等水質波動大;
所以染料生產廢水的處理應根據廢水的特性和對它的排放要求選用適當的處理方法。
例如:去除固體雜質和無機物,可采用混凝法和過濾法;去除有機物和有毒物質主要采用化學氧化法、生物法和反滲透法等;脫色一般可采用混凝法和吸附法組成的工藝流程,去除重金屬可采用離子交換法等。
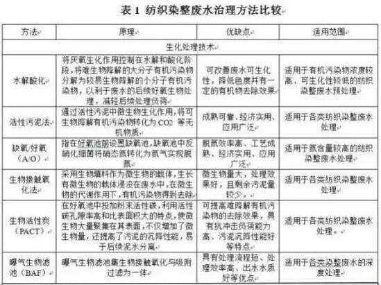
目前紡織染整廢水治理多選用預處理后,以生物處理技術為主,物理化學處理技術為輔的綜合處理技術。
預處理技術采用格柵、中和、水質水量調節和氣浮等;生物處理采用水解與好氧結合的處理工藝,好氧處理技術采用活性污泥法、生物接觸氧化技術、生物活性碳(PACT)和曝氣生物濾池(BAF)技術等;物理化學處理采用混凝沉淀、砂濾技術和膜分離技術等。各種方法的主要優缺點見表1。

1、厭氧法與好氧法結合常規工藝
經簡單預處理的廢水依次經過三段處理,可以達到出水標準,但是運行費用偏高,主要表現在處理時間長,電力成本、人力成本也較高,其中投放的藥劑多為聚丙烯酰胺,它的用量也大。
厭氧法與好氧法結合的方法即A/O法,其中水解酸化池起著厭氧的作用,活性淤泥池起著好氧法的作用,兩者的結合就具有了雙重作用:
(1)對廢水進行預處理,改善其可生化性能,吸附、降解一部分有機物。
(2)對系統的剩余污泥進行消化,減少污泥產生量,這**程較好解決了PVA染料的處理問題。
2、復合生化池對再生廢水回收利用
據了解到上圖是常規工藝圖,為了使染料廢水能夠回收利用,現在進行了工藝優化,如下圖

該組合工藝處理效率高,經簡單預處理的廢水依次經過厭氧、缺氧和好氧三段處理,可以達到三級出水標準,相對于傳統工藝而言,對難以生物降解的有機物也有較高的去除效果,而且污泥沉淀性能好,電耗和藥耗低,運行費用低。
3、微生物脫色和絮凝脫色結合,成為一種新的凈化方法。
該方法使用生化補強技術,在處理過程中按序投加麥克安吉厭氧凈水劑(厭氧型微生物)和KOE**復合凈水劑(絮凝劑)其工藝流程和效果如下圖:
酸化—A/O—BAF聯合工藝處理印染廢水
該組合具有以下優勢:
(1)水解酸化—A/O—BAF聯合工藝處理并回用紡織廢水具有可行性,當進水COD、色度、SS平均值分別為1580mg/L、359倍、750mg/L,相應的出水平均值分別為41mg/L、15倍、12mg/L,去除率分別為97.4%、95.6%、98.4%,其出水水質可滿足紡織印染生產工藝的回用要求。
(2)水解酸化池對色度有較高的去除率,并且提高了印染廢水的可生化性;A/O對色度、SS、BOD、COD、氨氮均有較高的去除率,并減輕后續BAF處理的有機負荷;曝氣生物濾池對SS、色度、COD、BOD均具有較高的去除率,且運行穩定,能適應生產過程中水質水量的變化。
(3)水解酸化—A/O—BAF聯合工藝深度處理并回用紡織印染廢水,運行費為2.02元/m3,具有十分明顯的經濟優勢和廣闊的應用前景
格柵——除去原水中的漂浮物,懸浮物及細小纖維
調節池——進行水質、水量、水溫及pH值等的調節,有較強的抗沖擊能力
水解酸化——將復雜大分子、不溶有有機物難降解物質降解
生化池——降解有機物為自身細胞物資和CO2排出
沉淀池——多采用輻流式沉淀池,利用重力或機械排泥排入濃縮池
混凝沉淀——投加無機聚合物或無機有機復合聚合物,產生的污泥排入濃縮池 
新鄉市鼎昌機械有限公司
聯系人:陳經理
手 機:18637371639
電 話:0373-5018766
傳 真:0373-5018799
郵 箱:xxsdcjx@163.com
地 址:新鄉市新原路孟姜女橋南路西


